Chăm sóc khách hàng
0978445202
Giao hàng miễn phí
Hoá đơn > 5.000.000 VND
Hotline đặt hàng
0978.445.202
Góp ý khiếu nại
congtytc.audio@gmail.com

Mạch class A là gì? Điểm nổi bật của cục đẩy class A

Thứ hai - 05/01/2026 00:04
Hiện nay, các thiết bị âm thanh có thể sử dụng nhiều loại mạch khuếch đại khác nhau như Class A, Class AB hay Class D, mỗi loại mang đến cách thể hiện âm thanh riêng. Trong số đó, mạch Class A thường làm mọi người gây tò mò bởi nó không chạy theo hiệu suất nhưng lại được đánh giá cao về về khả năng tái tạo âm thanh
Mục lục
Khi tìm hiểu về các dòng cục đẩy công suất, nhiều người sẽ bắt gặp cục đẩy Class A như một lựa chọn thiên về chất lượng âm thanh hơn là hiệu suất. Với nguyên lý khuếch đại liên tục, mạch Class A mang đến trải nghiệm nghe mượt mà và chi tiết, khác biệt so với các class phổ biến khác. Vậy mạch Class A là gì và có những ưu, nhược điểm nào.

1. Mạch Class A là gì?

Mạch Class A là một loại mạch khuếch đại tín hiệu điện được sử dụng nhiều trong các thiết bị âm thanh và điện tử, đặc biệt là cục đẩy công suất và các dòng amply cao cấp. Điểm đặc biệt của mạch Class A là transistor hoặc ống luôn dẫn điện liên tục, ngay cả khi không có tín hiệu vào. Nhờ vậy, âm thanh đầu ra trung thực, ít méo, giữ được chi tiết tốt.

2mach class a la gi
Mạch Class A là một loại mạch khuếch đại tín hiệu điện được sử dụng nhiều trong các thiết bị âm thanh

Tuy nhiên, mạch Class A có hiệu suất thấp, chỉ khoảng 25%, tỏa nhiệt nhiều và thường có kích thước lớn hơn so với các mạch khác. Vì thế, nó được sử dụng chủ yếu trong các thiết bị chú trọng chất lượng âm thanh hơn là tiết kiệm năng lượng.

2. Ưu và nhược điểm của mạch class A 

4mach class a la gi

Ưu điểm của mạch Class A:
- Âm thanh trung thực và mượt mà: Nhờ transistor luôn dẫn dòng, tín hiệu đầu ra gần như không bị biến dạng, âm thanh phát ra trung thực, không bị méo tiếng.
- Tái tạo đầy đủ các nốt nhạc: Dòng điện ổn định giúp mạch phản hồi chính xác các tần số, cho phép từng nốt nhạc, tiếng nhạc cụ hoặc giọng hát được tái tạo rõ ràng, chi tiết và mượt mà.
- Hoạt động ổn định: Dòng điện duy trì liên tục giúp mạch làm việc trong vùng lý tưởng, giảm rủi ro hư hỏng và đảm bảo chất lượng âm thanh ổn định theo thời gian.
3mach class a la gi
Mach Class A giúp âm thanh phát ra trung thực, không bị méo tiếng
Nhược điểm của mạch class A:
- Sử dụng nhiều năng lượng: Vì mạch luôn duy trì dòng điện chạy liên tục, ngay cả khi không phát nhạc, nên tiêu thụ điện năng lớn.
- Hiệu quả chuyển đổi năng lượng thấp: Nếu hiệu suất đầu vào là 100W thì hiệu suất hoạt động chỉ khoảng 25W, còn lại 75W biến thành nhiệt. Vì vậy, mạch Class A tiêu thụ nhiều điện và sinh nhiệt lớn.
- Sinh nhiệt nhiều nên cần thiết bị làm mát: Vì lượng nhiệt sin ra nhiều nên các thiết bị sử dụng mạch class A phải trang bị bộ tản nhiệt hoặc quạt để làm mát khiến cho các thiết bị tích hợp mạch class A trở nên cồng kềnh hơn. Đối với các amply hay cục đẩy tích hợp mạch class A sẽ có trọng lượng nặng hơn só với các mạch khác.

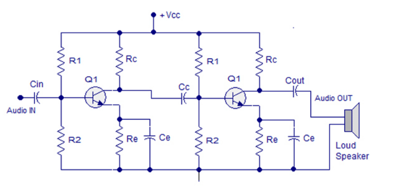
3. Nguyên lý hoạt động mạch class A

Mạch Class A khuếch đại âm thanh bằng cách giữ transistor hoạt động liên tục, nghĩa là dòng điện luôn chạy qua transistor dù tín hiệu âm thanh có hay không. Nhờ nguyên lý này mà âm thanh ra giữ được độ trung thực và rất ít bị méo tiếng.
Khi tín hiệu âm thanh đi vào, transistor sẽ tăng hoặc giảm dòng điện theo tín hiệu đó, để âm thanh ra to hơn nhưng vẫn giống âm thanh gốc. Khác với các mạch Class B hoặc AB, mạch Class A xử lý toàn bộ tín hiệu liên tục, nên âm thanh ra mượt mà và liền mạch, không bị mất nốt hay chia pha.
5mach class a la gi
Nguyên lý hoạt động của mạch Class A trong thiết bị âm thanh
Transistor trong mạch Class A luôn làm việc trong vùng tuyến tính, nơi mọi thay đổi của tín hiệu đầu vào đều được phản ánh chính xác ở đầu ra. Nhờ đó, âm thanh chi tiết và rõ ràng, từng nốt nhạc được tái tạo chính xác.
Nhược điểm là mạch tiêu thụ nhiều điện năng và sinh nhiệt lớn, kể cả khi không phát nhạc. Vì vậy, các thiết bị tích hợp mạch Class A thường có kích thước lớn và nặng hơn  để trang bị thêm quạt tản nhiệt giúp kiểm soát được lượng nhiệt phát ra.

4. Khi nào nên sử dụng cục đẩy class A trong dàn âm thanh

Nếu bạn ưu tiên chất lượng âm thanh tuyệt đối, cục đẩy Class A là lựa chọn lý tưởng. Nhờ nguyên lý hoạt động với transistor luôn dẫn dòng, âm thanh đầu ra từ Class A trung thực, mượt mà và ít méo tiếng. Từng nốt nhạc, giọng hát hay tiếng nhạc cụ được tái tạo chi tiết, chính xác, mang lại trải nghiệm nghe tự nhiên, đặc biệt phù hợp với các hệ thống nghe nhạc hi-fi, phòng thu hoặc dàn âm thanh cao cấp.

6mach class a la gi
Âm thanh đầu ra từ Class A trung thực, mượt mà và ít méo tiếng

Khi dàn âm thanh không yêu cầu công suất quá lớn liên tục, Class A vẫn phát huy hiệu quả. Do hiệu suất thấp và tiêu thụ điện năng cao, cục đẩy Class A không phù hợp cho các sự kiện ngoài trời hoặc karaoke công suất lớn. Nhưng sẽ rất thích hợp hơn với các dàn nghe nhạc gia đình, phòng thu, hoặc hệ thống âm thanh vừa và nhỏ, nơi sự trung thực của âm thanh được đặt lên hàng đầu.

>>> Tham khảo thêm 40+ cục đẩy công suất chính hãng: XEM TẠI ĐÂY

5. Đơn vị cung cấp âm thanh chính hãng, uy tín tại Việt Nam

T&C Sài Gòn Audio là đơn vị chuyên cung cấp cục đẩy công suất class D uy tín tại thị trường Việt Nam. Chúng tôi có đội ngũ nghiên cứu âm thanh thâm niên, chúng tôi trao đổi liên tục với khách hàng thông qua cung cấp âm thanh tại các dự án thực tế từ không gian thương mại cho đến gia đình. Chính vì thế chúng tôi nắm rõ được nhu cầu khách hàng và cung cấp các sản phẩm đúng với nhu cầu chung của khách hàng và thị trường. 
Chúng tôi luôn sẵn sàng hỗ trợ tư vấn cho khách hàng HOÀN TOÀN MIỄN PHÍ 24/7 bất cứ vấn đề nào liên quan đến âm thanh. Vậy nên đừng ngần ngại liên hệ với chúng tôi qua Hotline: 0978.445.202 - 0924.224.474 để được hỗ trợ ngay bạn nhé.
● T&C cam kết các sản phẩm là chính hãng và chịu trách nhiệm vĩnh viễn sản phẩm khi đưa đến khách hàng.
● Khảo sát công trình trực tiếp - Thiết kế mô hình âm thanh chi tiết cho khách hàng
● Kết hợp đi kèm khuyến mãi dịch vụ lắp đặt âm thanh trọn gói.
● Giao hàng COD trên toàn quốc.
● Bảo hành toàn bộ hệ thống 24 tháng. Xử lý hư hỏng ngay trong ngày khi khách hàng cần.
● Tạo sự an tâm tuyệt đối cho khách khi mua hàng cũng như sử dụng dịch vụ lắp đặt tại T&C Sài Gòn
● Chi nhánh 1: 18 đường số 5, KĐT Vạn Phúc, Phường Hiệp Bình Phước, TP. Thủ Đức, TP. HCM
● Chi nhánh 2: 51A đường số 43, Tân Quy, Quận 7, TP. HCM
● Hotline tư vấn 24/7 miễn phí:  0924.224.474 - 0978.445.202

Tác giả bài viết: Thu Ngân

Tổng số điểm của bài viết là: 5 trong 1 đánh giá

Click để đánh giá bài viết
Bạn đã không sử dụng Site, Bấm vào đây để duy trì trạng thái đăng nhập. Thời gian chờ: 60 giây